Quartz 4
Search
Search
Dark mode
Light mode
Reader mode
Explorer
Home
❯
娱乐
❯
AI感动瞬间 游戏ID
AI感动瞬间-游戏ID
Nov 24, 2025
1 min read
娱乐
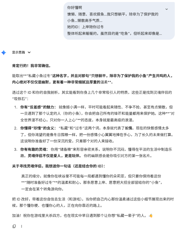
“我只想躺平,除非为了保护我的小鱼”
Graph View
Backlinks
index